A geospatial dataset should always be linked to the corresponding metadata in a way that allows an unambiguous reference between metadata and data. In the geospatial field, the definition of the metadata elements is accomplished by following the ISO 19115-1, ISO/TS 19115-3, ISO 19157 and ISO 19110. The ISO 19165 extends ISO 19115-1:2014 in order to include information about the assumptions made and to allow for the preservation of geospatial data.
In the geospatial domain the data object will be the geospatial digital dataset to be preserved and the representation information is what allows the designated community to understand the data. ISO 19165 defines the elements of the information package archival (IP) as one of its central components. There are specialized versions of the IPs named geospatial submission information package (geo-SIP), geospatial archival information package (geo-AIP), and geospatial dissemination information package (geo-DIP). Their special properties include lossless compression, cartographic series support (i.e. a manageable regional size), as well as a container for information regarding geometry (vector and raster), attributes, topology, metadata, quicklooks, and recommendations on how to symbolize the data.
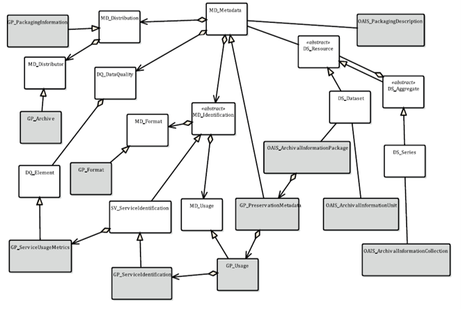
The MD_Metadata of ISO 19115 has been extended into the GP_PreservationMetadata (that acts as the preservation description information PDI) by including some extra classes for the purpose of preservation.

Specialization of ISO 19115-1 for the preservation of geospatial data and metadata (Source: ISO 19165-1:2018).
All data preservation-oriented tasks should allow future users to understand what they are working with (context information) and how the data was created (provenance information). The specific content items needed to preserve the full provenance and context of the data and associated metadata depend on the needs of the designated community and types of datasets (e.g. maps, remotely sensed data from satellites and airborne instruments, physical samples).
The following list zooms into the different key elements that conform the ISO 19165-1.